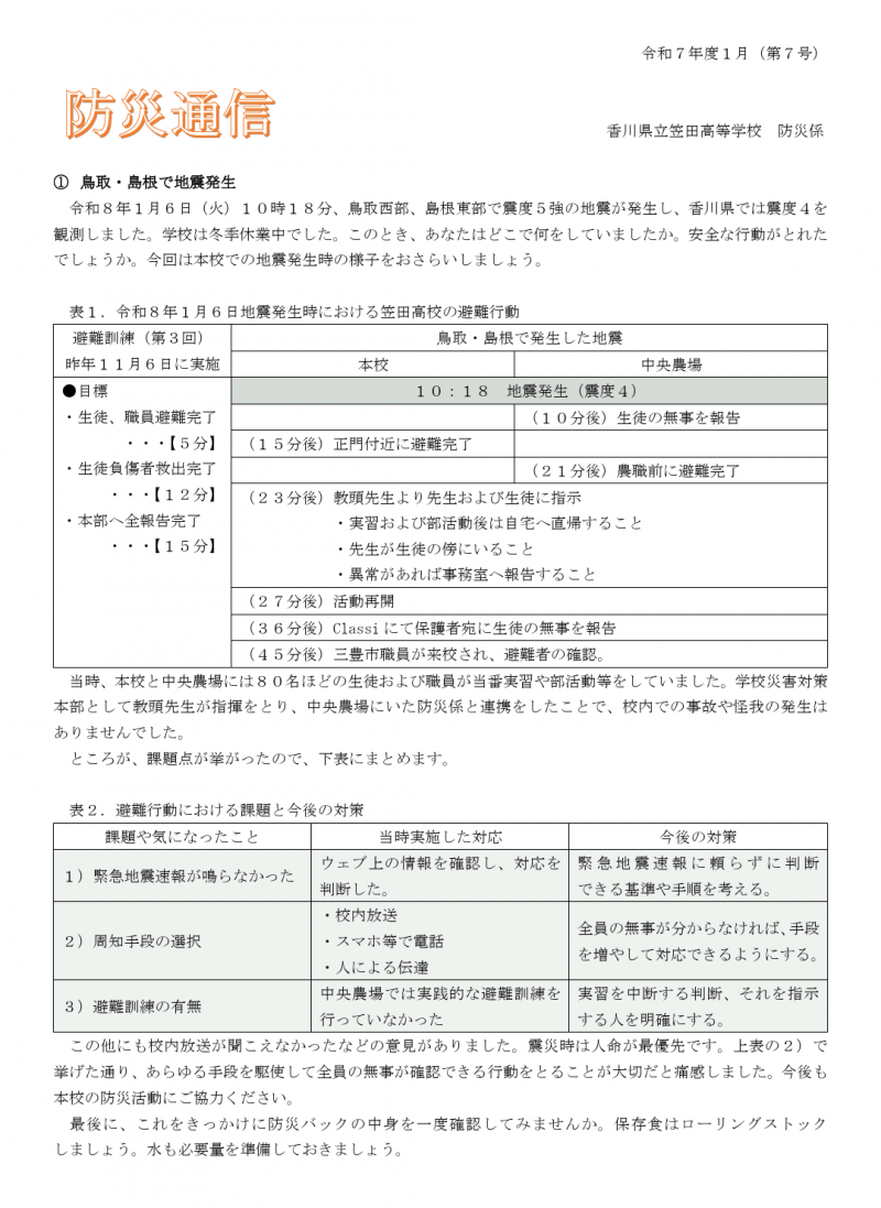
本校の防災教育

1000003694

本校の校舎は段丘上にあり、比較的安全な土地に建設されています。

ところが、運動場および下原農場は谷に位置しております。

このため、巨大地震が発生し、中央農場横のため池が決壊した際に、その水が谷に流れ込む可能性があります。

したがって、地震発生時の本校生徒の一時避難場所を正門および東門付近に設定し、そこへ避難する訓練を実施しております。

今後発生する可能性が高い南海トラフ巨大地震に対する備えを強化してまいります。

係より

防災通信(1月号)

2026年1月19日 12時43分

1000005277